系统工具
233助手最新版本是一个汇聚了海量游戏资源的应用盒子,这里涵盖了丰富多样的游戏类型,无论你喜欢哪种类型的游戏,都能在这里自由挑选并下载体验。此外,平台还会持续更新各类新品游戏,你可以第一时间进入游戏,抢先开启游玩之旅,快来试试吧!
首先要安装233乐园,打开软件后,点击“我的”板块。

在这里点击“客服入口”;

选择充值问题;

如果是未成年人进行的充值操作,那么可以选择第一个选项“未成年充值退款”。

然后在微信里搜索“龙威互动客服中心”这个公众号,并点击关注。

关注后选择“充值退款”,先别急着申请,建议先查看申请注意事项。

先在下面看看退款的注意事项;

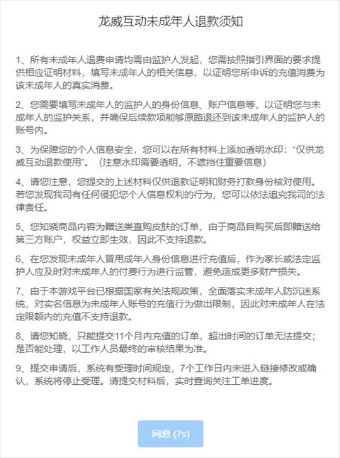
接着点击“申请入口”,进入页面后会出现未成年人退款须知,这部分内容也请留意查看!

看玩之后需要准备以下材料,
身份证明
材料1:未成年人出生证明
材料2:监护人户口簿户主页
材料2:监护人户口簿的个人页
材料2:未成年(小孩)户口簿个人页
拍摄一段您的小孩玩游戏的视频
充值的游戏区服、游戏ID截图
账号实名认证人手持身份证照片
账号实名认证人与未成年人关系证明

以及消费证明和特殊材料证明
消费证明:支付渠道流水证明;
特殊材料证明:能证明是孩子充值的材料包括但不仅限于:游戏内聊天记录,充值时的监控视频等。

把上述材料整理好就能提交啦,提交后工作人员会进行审核,申请结果要以他们的最终审核意见为准哦!
在游戏社区中,来自由分享你的游戏经历和攻略
各类游戏板块里,藏着海量的游戏攻略与资讯
多种题材游戏,用户能在这里玩塔防、生存、动作等游戏
这里还有各种小游戏,无需,直接就能畅玩
对于你已经的游戏,你都可以便捷进行管理
超多榜单,人气榜、飙升榜等等
《ArcRaiders》势头迅猛,Steam峰值突破41万
《Arc Raiders》势头愈发强劲,作为最新的搜打撤游戏
《8号出口》开发商的全新作品更名,讲述逃离巨怪栖息星球的故事
《8号出口》的开发商KOTAKE CREATE通过官方推特宣
《使命召唤:黑色行动7》合作战役终局模式相关情报遭泄露
动视抢先公布了旗下即将推出的第一人称射击游戏《使命召唤:黑色
CKRD再度推出音乐游戏外设,目标群体为热爱打鼓的游戏玩家
CKRD再次展现强劲实力,这家曾推出众多音乐游戏控制器的公司
《英雄联盟》S15决赛马上就要拉开帷幕啦!你觉得哪支队伍能更胜一筹呢?
11月9日15时,KT与T1狭路相逢,英雄联盟S15总决赛震
《胜利女神》全新PV「FACELESSGHOST灵姬还魂夜」
今日,《胜利女神:新的希望》发布剧情PV——「FACELES