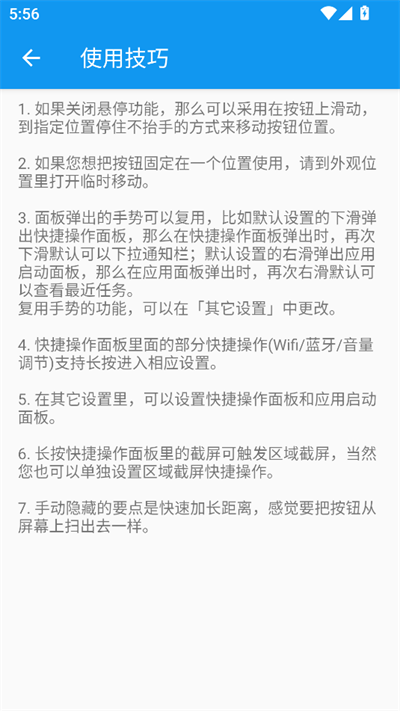
其他
悬浮球手表版2025最新版是一款专门为安卓手表用户打造的悬浮球软件,采用极简无扰式界面设计,全程零广告植入,以悬浮窗口的形式呈现,可在手表屏幕上自由调整位置和大小,确保在任何界面下都能轻松访问,方便用户操作。悬浮球手表版免费既可保持后台稳定运行,又能对悬浮球外观、显示时长、透明层级、操作布局及启动快捷方式等参数进行深度调节,用户可根据个人使用偏好构建专属交互逻辑,打造真正意义上的个性化操作中枢。此外,手势操作可直接打开应用或应用快捷方式,如微信扫一扫、支付宝扫一扫、支付宝付款码等,并且能在特定应用中隐藏按钮。
丰富快捷操作:提供多种快捷操作选项,如拨打电话、发送短信等,用户点击悬浮球即可快速执行常用功能,提升使用效率。
高度个性化定制:支持用户自定义悬浮球的外观、大小、透明度等属性,满足个性化使用需求,用户可根据自己的喜好打造专属的操作体验。
新增实用功能:新版本增加了滑动悬停支持、应用启动面板、可设置的快捷操作面板等功能,还具备截屏、区域截屏功能,支持涂鸦和分享。
使用时,需先打开悬浮窗权限、自启动权限,并将其加入电池管理(锁屏清理)的白名单,以及在最近任务里加锁,以防止被清理,确保悬浮球正常工作。
1、极简无界设计
太空舱级UI界面,0广告干扰
动态缩放悬浮球,单手触控半径智能适配
深色模式+环境光感应,夜间使用护眼节能
2、全维自定义中枢
30+系统功能快捷入口(手电筒/音量/亮度/截屏等)
外观DIY工坊:支持渐变色/动态光效/图标替换
智能触发引擎:根据时间/位置/使用习惯自动切换配置
3、超维任务管理
任务立方体3D预览,长按拖拽关闭进程
跨应用分屏悬浮,边听歌边导航边回消息
内存智能优化,后台驻留能力提升200%
1、智能交互中枢:支持全场景自定义快捷指令,涵盖手电筒、音量调节、屏幕亮度等30+系统级功能模块,用户可随心构建个性化操作矩阵。
2、多任务生态:创新设计「任务中枢」系统,支持三指滑动触发最近任务预览,长按即可批量关闭后台进程,配合智能任务分组功能实现0.3秒极速切换。
3、扩展功能工坊:除基础操作外,开放200+API接口供用户自定义快捷操作,支持通过手势/语音/位置等多维度触发条件,打造专属移动办公场景解决方案。
《ArcRaiders》势头迅猛,Steam峰值突破41万
《Arc Raiders》势头愈发强劲,作为最新的搜打撤游戏
《8号出口》开发商的全新作品更名,讲述逃离巨怪栖息星球的故事
《8号出口》的开发商KOTAKE CREATE通过官方推特宣
《使命召唤:黑色行动7》合作战役终局模式相关情报遭泄露
动视抢先公布了旗下即将推出的第一人称射击游戏《使命召唤:黑色
CKRD再度推出音乐游戏外设,目标群体为热爱打鼓的游戏玩家
CKRD再次展现强劲实力,这家曾推出众多音乐游戏控制器的公司
《英雄联盟》S15决赛马上就要拉开帷幕啦!你觉得哪支队伍能更胜一筹呢?
11月9日15时,KT与T1狭路相逢,英雄联盟S15总决赛震
《胜利女神》全新PV「FACELESSGHOST灵姬还魂夜」
今日,《胜利女神:新的希望》发布剧情PV——「FACELES