系统工具
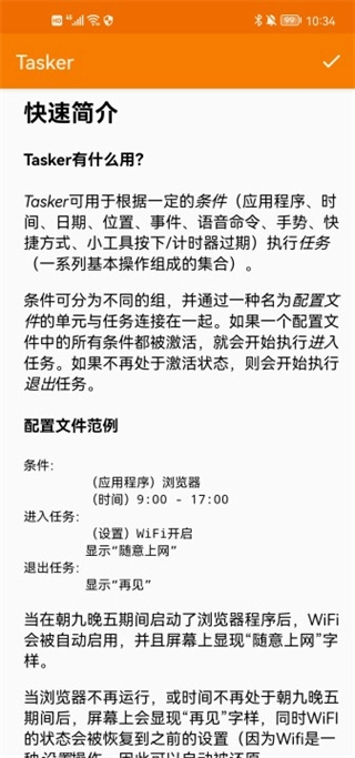
Tasker中文版是一款专为安卓手机打造的系统工具,可以帮助用户配置系统相关文件,实现对应任务自动运行,根据一定条件,执行任务,支持应用程序、时间、位置、事件、语音命令、手势、快捷方式、小工具等一系列操作组合,可以执行各种任务,多种场景交互,有需要的朋友不要错过了。
1、Tasker中文版包括自动启动管理、帮助你优化系统设置,清理进程、解决系统卡顿等等。
2、包括定制主题、开启系统优化、提供了丰富的个性化设置,调整清理策略。
3、包括卸载应用程序、移动应用程序到SD卡。让你方便地管理你的应用程序。
1、只需要简单的操作方式就可以进行清理。快速的进行手机内存垃圾的清理。
2、Tasker中文版在这里帮你解决手机变得卡顿问题,为你展现不同的功能玩法,快速清理。
3、体验到不错的专清服务,多种不同的清理方式等你来选择,还有一键清理。
1、展现出不同的功能来进行优化的操作。利用简单的方式来进行快速的优化。
2、可以轻松解决更多的垃圾,提供了高效的清理服务,带来专业的清理服务。
3、Tasker中文版带来专业的优化操作,多种不同的功能玩法来免费使用,体验更好的功能。
《ArcRaiders》势头迅猛,Steam峰值突破41万
《Arc Raiders》势头愈发强劲,作为最新的搜打撤游戏
《8号出口》开发商的全新作品更名,讲述逃离巨怪栖息星球的故事
《8号出口》的开发商KOTAKE CREATE通过官方推特宣
《使命召唤:黑色行动7》合作战役终局模式相关情报遭泄露
动视抢先公布了旗下即将推出的第一人称射击游戏《使命召唤:黑色
CKRD再度推出音乐游戏外设,目标群体为热爱打鼓的游戏玩家
CKRD再次展现强劲实力,这家曾推出众多音乐游戏控制器的公司
《英雄联盟》S15决赛马上就要拉开帷幕啦!你觉得哪支队伍能更胜一筹呢?
11月9日15时,KT与T1狭路相逢,英雄联盟S15总决赛震
《胜利女神》全新PV「FACELESSGHOST灵姬还魂夜」
今日,《胜利女神:新的希望》发布剧情PV——「FACELES