资讯阅读
豆包国际版是一款多功能人工智能助手软件,依托先进的自然语言处理技术,可提供智能问答、学业辅导、创意内容生成、情感陪伴等全场景服务。它支持多国语言自由切换,轻松消除语言障碍;同时内存占用小,界面简洁美观,操作流畅顺滑,是随时可用的智能生活与学习伙伴,感兴趣的朋友千万别错过这款精品软件。
相关版本:豆包ai正版
1、当地区限制解除后,它支持使用国内手机号码进行操作。

2、无需直接登录即可使用,其使用方法与国内的豆包相同

3、还可以打电话给它,向它通过语言的方式询问问题

4、它回复的时候还会发送表情包之类的,感觉就像在和真人聊天一样


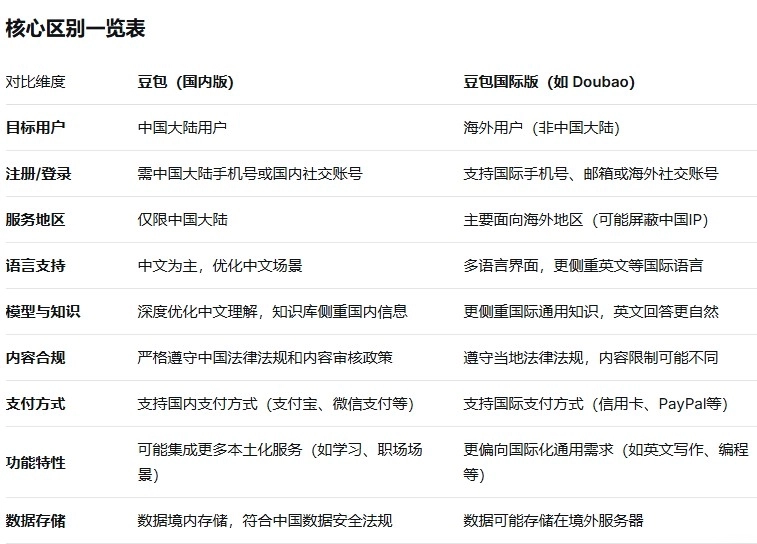
国内版本:围绕中文用户的使用习惯进行了深度优化,在中文对话、国学知识、国内各类考试、职场文档处理等领域的表现更为出色,并且后续有望接入更多国内的生态服务。
国际版:面向全球用户打造,在多语言交互(特别是英文场景)、国际领域知识、代码编写、学术创作等维度表现更突出,文化语境也更贴合国际化需求。
智能对话与日常信息处理
这款应用可以理解用户用自然语言提出的各种问题,无论是事实查询、生活建议还是开放式讨论,都能给出及时且连贯的回应,营造自然的对话氛围;同时,它还能帮助用户完成日程提醒、信息总结等日常事务处理。
个性化AI角色创建与定制
用户既能使用通用助手,还能依据自身喜好,通过设置性格、专长领域、知识背景等参数,创建或挑选契合特定需求的专属AI角色,像专属的导师、创作搭档或是聊天好友都可以。
多场景学习辅导与知识解答
针对不同的学习需求,AI能够提供外语对话练习、学科概念阐释、作业疑问解答、学习计划规划等方面的辅导帮助,而且可以依据用户的知识掌握程度来调整回答的深浅和形式,充当一位有耐心的智能家庭教师。
创意激发与情感陪伴支持
在创意领域,AI可助力开展故事构思、诗歌创作、头脑风暴等工作。此外,它还能提供不带评判的倾听与情感反馈,当用户需要倾诉心声或获取鼓励时,充当值得信赖的聊天对象,给予情感上的支撑。
这个国际版AI助手用着挺顺手的,不管是回答问题还是帮忙查资料都很快。最有意思的是能自己“捏”出符合想象的AI角色,让它当老师或者聊天朋友都可以。用来练外语、找写作灵感或者单纯聊聊天解闷都挺合适,就像个多功能的智能伙伴。
问:这款应用在网络环境方面有没有特定要求?能否在完全没有网络的情况下使用呢?
答:应用的核心AI功能在很大程度上依赖于云端服务器的计算能力和数据处理能力,所以要想获得完整的使用体验,稳定的网络连接是必不可少的。一些已经缓存好的内容或者基础功能或许可以支持离线查看,但像对话、内容生成这类核心的交互操作则必须在联网状态下才能进行。
问:创建的个性化AI角色,其知识库可以自定义吗?
答:在角色创建的环节里,用户一般能够给角色设定大致的知识范畴、专业擅长的方向以及个人背景信息,以此来引导AI在相关的话题讨论中展现出特定的知识偏好和对话特点。不过具体到知识库的深度与广度,依旧主要取决于它背后通用大模型所具备的能力。
问:应用在数据隐私和对话安全方面是如何保障的?
答:作为面向全球市场的合规产品,它一般会遵循国际通用的数据安全标准和隐私保护法规。具体举措有数据传输加密、用户对话数据的匿名化处理等。建议用户认真阅读其隐私政策,从而知晓数据被收集、使用和存储的具体情况。
v11.9.1
优化用户体验
千问红包怎么领?
据阿里云数据显示,千问在2月6日上线的「30 亿免单」活动,
千问发红包是真的吗?千问红包福利薅羊毛指南!
当过年时间越来越临近,千问突然狂撒30亿,以红包、免单、金券
“死了么”app引争议,爆火背后的真相!
“死了么"app最近爆火,但是名称引起大家争议,
DNF手游70级版本完整攻略与7月福利时间表大公开!
《地下城与勇士:起源》(DNF手游)的前瞻爆料传来重磅消息!
原神甘雨命座选择建议,甘雨命座深度解析
之前我们整理分享过《原神甘雨技能天赋介绍,原神甘雨技能天赋怎
《ArcRaiders》势头迅猛,Steam峰值突破41万
《Arc Raiders》势头愈发强劲,作为最新的搜打撤游戏