手游
临帝阙是一款易次元上面的古风小游戏,融入了不少的养成玩法和乙女的元素,穿越到古代的世界里面度过一生,你的所有选择都会影响到后续的走向,简单的玩法等你尝试,许多热门的玩法和内容都可以尝试,剧情也很丰富,在这里可以体验到真实的王宫的生活,选择和行为都会影响角色的属性和好感度,喜欢临帝阙的玩家一定不要错过!
属性是可以单独刷的,点数值即可
生辰:1-12月
容貌:歪瓜裂枣→平平无奇→仪表堂堂→丰神俊朗→玉树临风→貌若谪仙
智谋:愚钝不堪→平平无奇→聪颖过人→才思敏捷→足智多谋→多智近妖
才华:目不识丁→胸无点墨→文思敏捷→才高八斗→学富五车→经天纬地
福运:多灾多难→祸不单行→否极泰来→顺风顺水→鸿运当头→得天独厚
武艺:肩不能提→花拳绣腿→弓马娴熟→武艺超群→万夫莫当→独步天下
声望:默默无闻→略有薄名→声名鹊起→德高望重→众望所归→天下归心
进入回忆:一段剧情(注:主线结束前,不可处置职位≤【从一品】的朝臣,不可处置【王爷】/【长公主】)
跳过:转剧情
去:
白瑾:好感5
上宫容夕:好感5
谁都一样
谁都不喜欢
不去:陆若离好感5
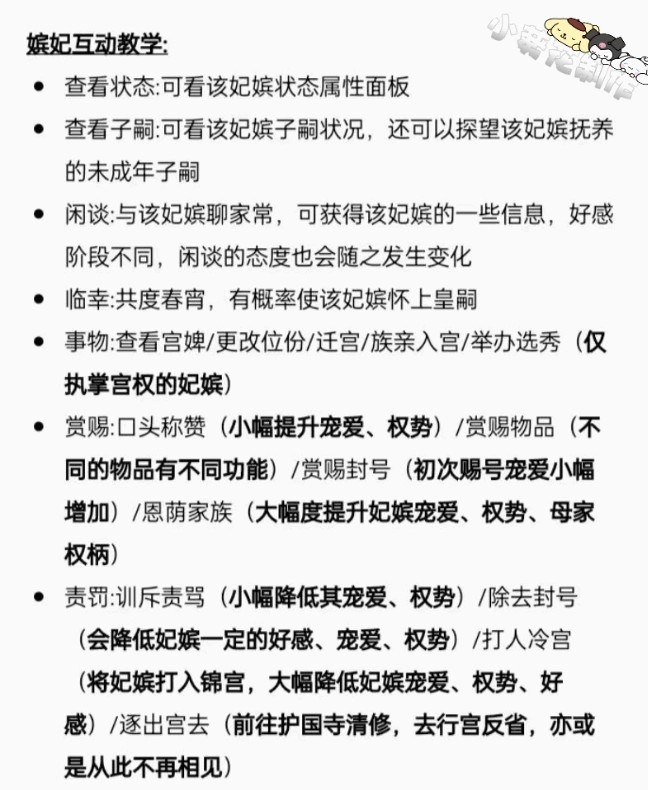
妃嫔互动教学:
2赏花:白瑾:好感5
陆若离:好感5
上官容夕:好感5
3太后问选谁为后:(选一个为后其他两个为妃)
白瑾:世家权柄5
陆若离:将门权柄5
上官容夕:清流权柄5
大婚:(白瑾/陆若离/容夕)注:选谁好感30
陆若离:
叫醒她
让她继续睡:好感5宠爱5
白瑾:
温言安抚:好感5宠爱5
直接去上朝
上宫容夕:好感5宠爱5(直接过剧情)
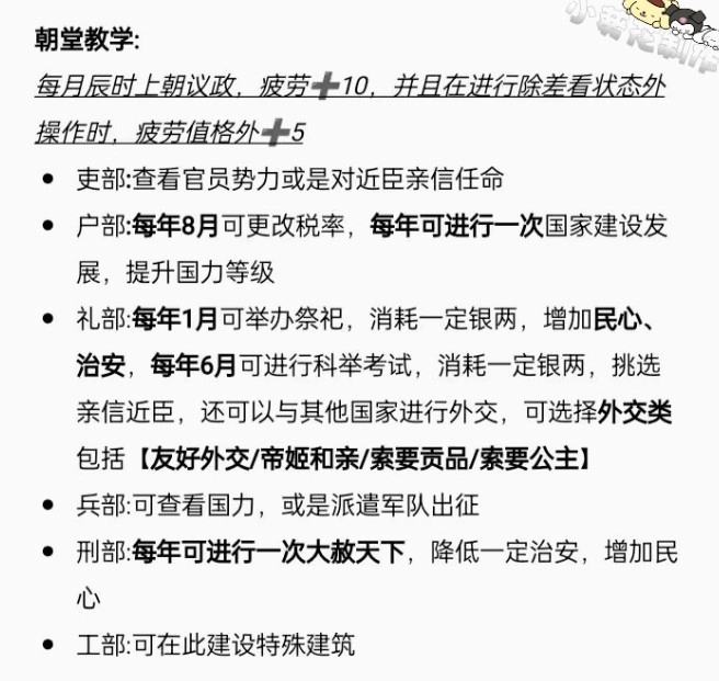
朝堂教学:
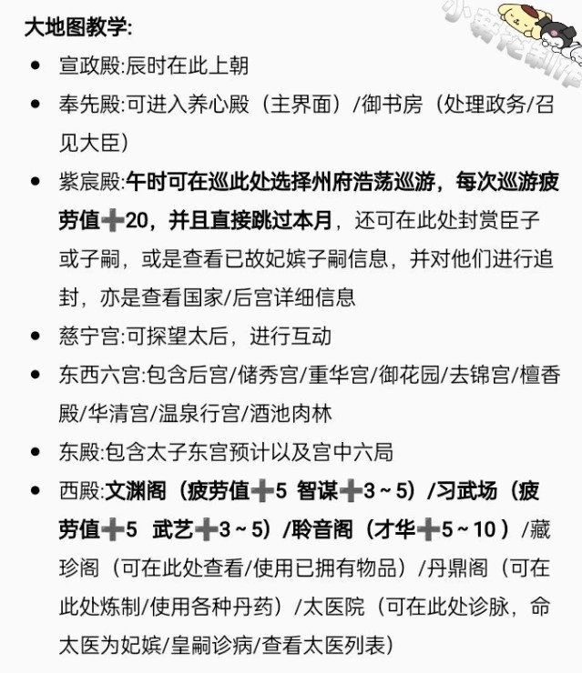
大地图教学:
东西六宫:凤仪宫:仅皇后居住
栖鸾宫:仅皇贵妃居住
后宫
储秀宫:可在此处查看秀女,与秀女互动
重华宫:可在此处与未成年皇嗣互动
去锦宫:可在此处与冷宫废妃互动
御花园:闲逛,可触发特殊事件
檀香宫:这里没有显示,祭拜已故的妃子和孩子
东殿:太子东宫:可在此处与太子互动
尚宫局:可在此处举办大小选,查看后宫记事,查看宫女列表
尚仪局:可在此处为妃嫔/帝姬举办册封大典,消耗一定银两,额外增加该角色宠爱、权势
尚服局:可在此处消耗一定元宝/原玉,为主控/妃嫔/皇嗣赶制新装
尚食局:可在此处更改膳食品级,不同品级膳食每月消耗银两不同,属性加成不同
尚寝局:可在此处推举美人侍奉,临幸后可选择是否收入后宫
尚功局:可此处为已成年皇子/帝姬开府出宫
华京城:
花街:红尘里:四大花楼之一
芳菲尽:四大花楼之一
不羡仙:四大花楼之一
相思泪:四大花楼之一
万花争魁台:每年11月在此进行花魁大比
特殊建设:
1、剧情十分丰富,自由在这里解锁很多的游戏内容。
2、游戏玩起来充满了很多的可能性,发现更多惊喜。
3、通过和不同的角色来交往,提升你们之间的好感度。
1、游戏的欢乐玩法都很丰富,海量有趣的内容能尝试。
2、精彩好玩的剧情故事能探索,玩法都很全面。
3、多样化的故事可以尝试,玩起来都充满了很多惊喜。
1、代入感非常强,包含了更多烧脑的元素和玩法。
2、发现许多的惊喜,解锁很多的内容,画风很精美。
3、指尖的操作都很简单,古风和文字以及后宫的题材都能体验。
《ArcRaiders》势头迅猛,Steam峰值突破41万
《Arc Raiders》势头愈发强劲,作为最新的搜打撤游戏
《8号出口》开发商的全新作品更名,讲述逃离巨怪栖息星球的故事
《8号出口》的开发商KOTAKE CREATE通过官方推特宣
《使命召唤:黑色行动7》合作战役终局模式相关情报遭泄露
动视抢先公布了旗下即将推出的第一人称射击游戏《使命召唤:黑色
CKRD再度推出音乐游戏外设,目标群体为热爱打鼓的游戏玩家
CKRD再次展现强劲实力,这家曾推出众多音乐游戏控制器的公司
《英雄联盟》S15决赛马上就要拉开帷幕啦!你觉得哪支队伍能更胜一筹呢?
11月9日15时,KT与T1狭路相逢,英雄联盟S15总决赛震
《胜利女神》全新PV「FACELESSGHOST灵姬还魂夜」
今日,《胜利女神:新的希望》发布剧情PV——「FACELES